2020-02-17 07:10:29
HR注意!人社部官方:第一批失业保险稳岗返还申领平台公布。
疫情来袭,多数企业遭受重创,特别是很多中小企业,面临着裁员的危机。当然也有很多企业,咬紧牙关在关键时刻继续硬撑着,期盼疫情早日过去,企业复工复产恢复正常。
为助力企业早日走出困境,好消息来了!
人社部官方:第一批失业保险稳岗返还网上申领平台正式公布,满足申领要求的企业,可以直接网上办理,方便又快捷。

什么是失业保险稳岗返还呢?
通俗来讲就是对采取多种措施稳定就业岗位、不裁员或少裁员的企业,由失业保险基金给予稳岗补贴。
补贴金额是多少?
这个需要根据各地具体的文件政策为标准,一般对依法参加失业保险并足额缴纳失业保险费、上年度未裁员或裁员率低于统筹地区城镇登记失业率的企业,按该企业及其职工上年度实际缴纳失业保险费总额的50%给予稳岗补贴。
企业申请稳岗补贴需符合下列4个条件
一是生产经营活动符合及所在区域产业结构调整政策和环保政策;
二是依法参加失业保险并足额缴纳失业保险费;
三是上年度未裁员或裁员率低于统筹地区城镇登记失业率;
四是企业财务制度健全、管理运行规范的企业。
以北京市最新出台的政策举例
北京市政策规定,对受疫情影响较大,面临暂时性生产经营困难且恢复有望、坚持不裁员或少裁员的参保企业,可按6个月的上年度本市月人均失业保险金标准和参保职工人数,返还失业保险费。
申请条件:
1)参加失业保险并足额缴纳失业保险费12个月以上;2019年度未裁员或裁员率低于2019年末全国城镇调查失业率(5.2%);未被列入严重违法失信企业名单的;
2019年度裁员率=1-(2019年12月失业保险参保人数+2019年自然减员人数)/2018年12月失业保险参保人数。
2)2019年度利税总额同比下降50%以上,连续两个季度出现亏损,且2020年第一季度出现亏损的;
3)制定了稳定就业岗位措施的。
返还标准:
按6个月的2019年度本市月人均失业保险金标准和企业参保职工人数确定。
申报流程:
符合条件的企业于2020年4月1日至7月31日申请。企业通过互联网平台提出申请,经市审核小组联审通过。
通常来讲,企业通过互联网申报的,由市、区人力资源和社会保障部门通过信息比对、核验,审核通过的在市人力资源和社会保障局官网公示一周。公示无异议的,按规定拨付资金;公示有异议的,由相应区人力资源和社会保障部门进行复核,并出具复核报告报市人力资源和社会保障部门。
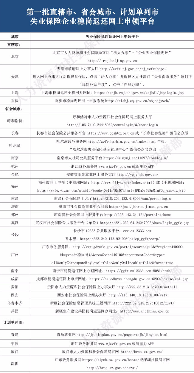
现在第一批的失业保险稳岗返还网上申领平台已经公布,对于符合要求的企业,HR可以前往对应平台进行网上办理。
51社保网
51社保服务号
外包一体化综合解决方案
智能社保SaaS服务
51社保暂不提供面向个人的社保代理服务,如想了解个人社保相关知识,请扫码关注「好社保」